载入中...
惠普 (HP) 战99 16英寸商务笔记本电脑 - 灰色
¥13999
Product page placeholder
晒单礼赠:战系列包鼠套装 + 6合一扩展坞 & &
11.11

惠普 (HP) 战99 16英寸商务笔记本电脑 - 灰色

有货
SKU
C2YD7PC
U7 255H  RTX™ PRO 1000 32GB, 1TB 2.5K Win11H/333
配置
  • 第二代英特尔® 酷睿™ Ultra 7 处理器
  • Windows 11 家庭版
  • 16 英寸 2.5K 显示屏
  • NVIDIA RTX™ PRO 1000 显卡
  • 32 GB DDR5 内存
  • 1 TB PCIe 固态硬盘
  • (更多配置)
¥13999
更多活动优惠请联系前台客服或直接拨打400-820-1015咨询
×
配送至
请选择

Safety certification

HP ZHAN99 16 G1i_CEL Label_Cat C

产品规格

产品规格

操作系统

Windows 11 家庭版

处理器

第二代英特尔® 酷睿™ Ultra 7 处理器 255H

显卡

NVIDIA RTX™ PRO 1000

优惠

特价

晒单礼赠:战系列包鼠套装 + 6合一扩展坞
查看更多
加入企业会员专享企业专属福利及折扣

点击注册/登录

企业会员注册后系统审核时长7-15个工作日,通知邮件会发至邮箱

查看更多
向我们提问

驱动程序、手册和支持

正在为您的设备查找软件、驱动程序、固件、保修状态或手册?
点击此处

特性

技术详情

比较产品
0/4
  • 添加
    产品
  • 全部清除
    没有产品添加到比较列表
选择商店
联系我们
联系我们
家用产品售前订购热线
400 820 1015
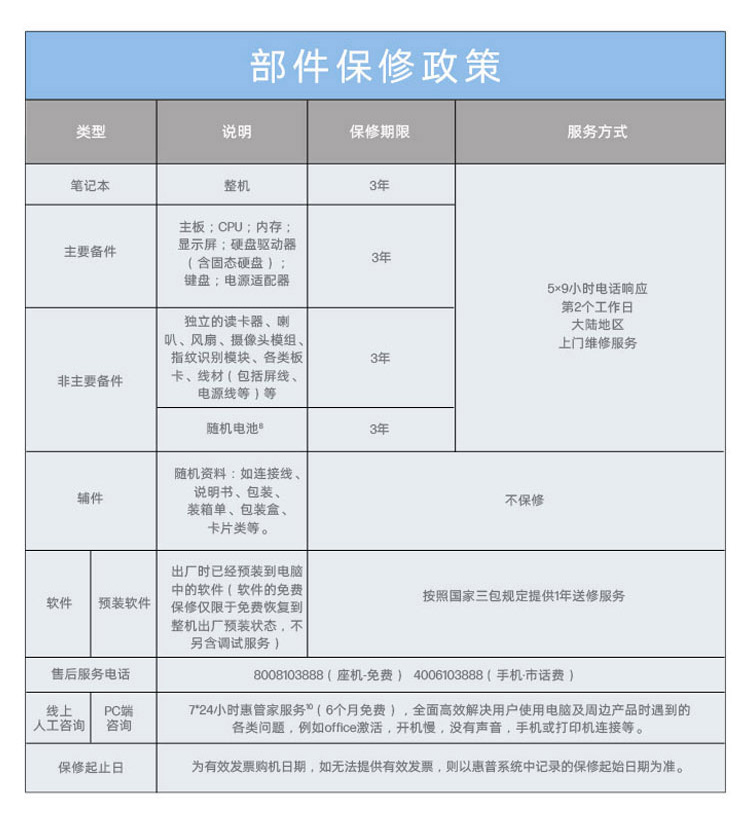
家用产品售后咨询热线
400 885 6616
商用产品售前咨询热线
400 820 1015
商用产品售后咨询热线
400 610 3888
Poly产品售后咨询热线
400 828 8660
打印机售后热线
400 885 6616 -2
400 610 3888 -4
商城售前咨询热线
400 820 1015

周一至周日(9:00-18:00)

官方在线咨询
在线客服为您服务
在线聊天

周一至周日(9:00-18:00)

HP惠普商城APP 点击下载
中国惠普官方商城
提交反馈 您的意见对我们很重要!